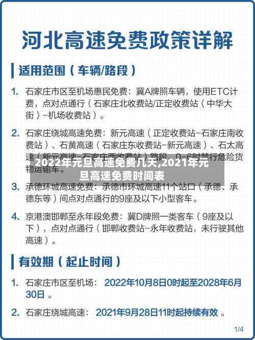
2022年元旦高速免费几天,2021年元旦高速免费时间表
2022年节假日高速公路免费时间表一览
〖壹〗、免费时段范围2022年五一免费时段为4月30日0时至5月4日24时,共5天。具体安排如下:4月30日(星期六):0时起免费 ,建议4月29日上高速的车主在4月30日0时后下高速 。5月1日-3日(星期日-星期二):全天免费。5月4日(星期三):24时前免费,临近结束时建议就近下高速再重新进入,以节省费用。

〖贰〗 、免费开始时间:4月3日0时 免费结束时间:4月5日24时 清明节假期为4月3日至5日放假调休 ,4月2日(星期六)上班 。劳动节:4月30日0时至5月4日24时,共5天。

〖叁〗、春节:1月31日0时(除夕)至2月6日24时(正月初六),共7天。清明节:4月3日0时至4月5日24时,共3天。劳动节:4月30日0时至5月4日24时 ,共5天 。国庆节:10月1日0时至10月7日24时,共7天。注意事项:高速免费时间计算:高速公路免收通行费时间以车辆驶离高速公路出口收费车道的时间为准。
〖肆〗、022年五一期间北京高速公路免费通行时间为4月30日0时至5月4日24时,免费车辆范围为7座及以下小型客车 。具体说明如下:免费通行时段:根据国家《重大节假日免收小型客车通行费实施方案》 ,劳动节免费时段从节假日第一天(4月30日)凌晨0时开始,至节假日最后一天(5月4日)24时结束。

2022年元旦放假3天,高速免费吗?
022年元旦放假3天,但高速不免费。具体说明如下:放假时间:2022年元旦放假时间为1月1日至1月3日 ,共3天 。
022年元旦期间,高速公路并不实行免费通行。元旦节的具体放假时间为2022年1月1日至1月3日,共计三天。依据《国务院办公厅关于2022年部分节假日安排的通知》 ,此期间为国家法定假日 。
022年元旦高速是收费的。以下是详细说明:元旦假期安排:2022年元旦的放假时间为2022年1月1日至1月3日,共计3天。高速收费政策:根据国家交通运输部发布的文件《重大节假日免收小型客车通行费实施方案》,仅针对春节 、清明节、劳动节、国庆节四个重要节假日 ,实施7座以下小型客车高速公路免费通行的政策 。
2022年元旦高速免费吗?
022年北京元旦期间高速公路不免费。政策明确规定不免费:根据官方信息,元旦假期期间北京市高速公路不实行免费通行政策。这一规定直接明确了元旦期间高速收费的状态,与春节、清明节 、劳动节、国庆节等全国性免费通行节假日形成对比,元旦并未被纳入免费通行的时间范围。
022年元旦期间高速公路通行不免费 ,主要原因如下:不在政策免费范围内根据我国高速公路免费政策,仅在春节、清明节 、劳动节、国庆节4个国家法定节假日对小客车免费通行 。元旦未被纳入免费范围,这一规定由国家交通运输部每年明确公布。
022年元旦期间 ,高速公路不实行免费通行政策,车辆通行需正常缴纳费用。根据我国高速公路免费通行政策的规定,免费通行仅针对春节、清明节 、劳动节、国庆节四个国家法定节假日 。这四个节日的免费政策旨在缓解节假日交通压力 ,同时促进旅游消费和家庭团聚。
022年元旦高速公路正常收费,不实行免费通行政策。根据《重大节假日免收小型客车通行费实施方案》,仅针对春节、清明节 、劳动节、国庆节四个重要节假日 ,实施7座(包括7座)以下小型客车高速公路免费通行的政策,元旦未被纳入免费通行的时间范围 。
022年1月1日元旦高速公路正常收费。具体说明如下:免费通行政策范围:根据国务院发布的《重大节假日免收小型客车通行费实施方案》,高速公路免费通行的时间范围为春节、清明节 、劳动节、国庆节四个国家法定节假日 ,以及当年国务院办公厅文件确定的上述法定节假日连休日。元旦未被纳入免费通行范围 。
022年元旦放假3天,但高速不免费。具体说明如下:放假时间:2022年元旦放假时间为1月1日至1月3日,共3天。
2022年元旦节高速免费吗?
〖壹〗、022年元旦节期间高速公路不免费 。根据相关规定,2022年元旦假期为3天(1月1日至1月3日) ,此期间高速公路不实行免费通行政策。这一安排与春节、清明节 、劳动节、国庆节等国家法定节假日的高速免费政策不同,元旦未被纳入免费通行的时间范围。
〖贰〗、022年北京元旦期间高速公路不免费。政策明确规定不免费:根据官方信息,元旦假期期间北京市高速公路不实行免费通行政策 。这一规定直接明确了元旦期间高速收费的状态 ,与春节 、清明节、劳动节、国庆节等全国性免费通行节假日形成对比,元旦并未被纳入免费通行的时间范围。
〖叁〗 、022年1月1日元旦高速公路正常收费。具体说明如下:免费通行政策范围:根据国务院发布的《重大节假日免收小型客车通行费实施方案》,高速公路免费通行的时间范围为春节、清明节、劳动节 、国庆节四个国家法定节假日 ,以及当年国务院办公厅文件确定的上述法定节假日连休日 。元旦未被纳入免费通行范围。
〖肆〗、022年元旦放假3天,但高速不免费。具体说明如下:放假时间:2022年元旦放假时间为1月1日至1月3日,共3天 。
〖伍〗、022年元旦期间 ,高速公路不实行免费通行政策,车辆通行需正常缴纳费用。根据我国高速公路免费通行政策的规定,免费通行仅针对春节 、清明节、劳动节、国庆节四个国家法定节假日。这四个节日的免费政策旨在缓解节假日交通压力 ,同时促进旅游消费和家庭团聚 。
2022高速公路免费时间一览表
清明节:4月3日0时至4月5日24时,共3天。免费开始时间:4月3日0时 免费结束时间:4月5日24时 清明节假期为4月3日至5日放假调休,4月2日(星期六)上班。劳动节:4月30日0时至5月4日24时,共5天 。
免费时段范围2022年五一免费时段为4月30日0时至5月4日24时 ,共5天。具体安排如下:4月30日(星期六):0时起免费,建议4月29日上高速的车主在4月30日0时后下高速。5月1日-3日(星期日-星期二):全天免费。5月4日(星期三):24时前免费,临近结束时建议就近下高速再重新进入 ,以节省费用 。
春节:1月31日0时(除夕)至2月6日24时(正月初六),共7天。清明节:4月3日0时至4月5日24时,共3天。劳动节:4月30日0时至5月4日24时 ,共5天 。国庆节:10月1日0时至10月7日24时,共7天。注意事项:高速免费时间计算:高速公路免收通行费时间以车辆驶离高速公路出口收费车道的时间为准。
发表评论