【国家近来疫情风险地区,国家疫情风险区域】

全国疫情中高风险地区名单最新

最新全国风险地区名单可通过本地宝——全国疫情中高风险地区名单查询器实时查询。查询平台:本地宝——全国疫情中高风险地区名单查询器查询入口:点击进入(实时更新)本地宝的全国疫情风险等级名单查询系统由小编们实时维护 ,风险地区有调整时会第一时间更新专题 ,确保用户获取的信息准确且及时 。

【国家近来疫情风险地区,国家疫情风险区域】-第1张图片

截至2022年3月21日,长沙中风险地区如下(后续可能随疫情防控形势调整,需持续关注官方信息):天心区大托铺街道火云山庄烤全羊店(湘江南路店)自2022年3月20日起被划定为中风险地区 ,天心区其他区域风险等级不变 。

【国家近来疫情风险地区,国家疫情风险区域】-第2张图片

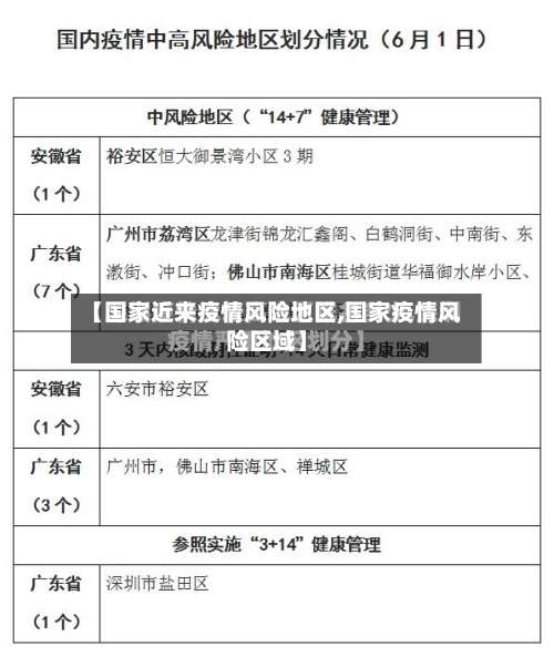
截至近来,国内共有2个高风险地区,76个中风险地区 ,主要分布在陕西省 、河南省 、浙江省等地,以下为详细信息(数据不包括港澳台地区):高风险地区:具体地区名单会随疫情形势动态调整,可通过权威渠道实时查询。

【国家近来疫情风险地区,国家疫情风险区域】-第3张图片

中风险地区来(返)深人员 ,或高风险地区所在县(市、区、直辖市的街道 、镇)来(返)深人员 隔离措施:实施14天居家隔离。核酸检测:第14天各开展一次核酸检测 。借鉴区域:全国疫情风险等级地区名单(动态更新)。

基孔肯雅热来临,可以去广东旅游吗

基孔肯雅热来临,可以去广东旅游吗?基孔肯雅热是由基孔肯雅病毒(CHIKV)引起的蚊媒传染病,主要通过埃及伊蚊和白纹伊蚊叮咬传播。其典型症状包括突发高热、剧烈关节疼痛和皮疹 ,部分患者关节痛可能持续数月甚至数年 。

广东有基孔肯雅热,但仍然可以去旅游。疫情概况 广东地区,特别是广州、阳江 、湛江等地已出现基孔肯雅热病例。基孔肯雅热是由基孔肯雅病毒引起的、通过伊蚊叮咬传播的蚊媒传染病 。旅游建议 查阅健康通告:在前往广东旅游前 ,旅行者应查阅目的地的健康通告和警示信息 ,了解疫情的最新动态。

当前广东非病例集中区域可谨慎前往旅游,佛山及周边建议暂缓行程。2025年7月20日至26日,广东省新增2940例基孔肯雅热本地病例 ,主要集中在佛山,广州、中山等11市有散发病例,均为轻症 ,无重症或死亡病例,整体可控 。

广州佛山顺德地区作为广府文化核心区,近来旅游基础设施完善 ,整体旅游环境安全有序。关于基孔肯雅热(Chikungunya fever)的情况,根据广东省疾控中心最新监测数据,顺德区近年来无本土病例报告 ,且该地区常态化开展蚊媒消杀工作,登革热 、基孔肯雅热等蚊媒传染病防控体系健全。

美国CDC针对广东省发布二级旅行警告,主要因当地基孔肯雅热疫情扩散 ,建议赴粤旅客提高防蚊意识 ,防范蚊媒传播疾病 。疫情核心地区与传播途径中国广东省是本轮基孔肯雅热疫情的核心地区,多地出现感染病例,部分城市新增数以千计 ,全国累计病例已达上万例 。

可以去广东,但要根据不同情况遵循相应政策和做好防护。近来广东部分地区存在疫情,如广州、东莞出现新冠疫情 ,佛山爆发基孔肯雅热且已外溢。不同情况前往广东的要求如下:前往广州国内低风险地区人员如不在中高风险地区所在地市可自由出入广州,但建议所有外省来(返)穗人员进行一次核酸检测 。

2022全国中高风险地区一览表最新(实时更新)

截至近来,国内共有2个高风险地区 ,76个中风险地区,主要分布在陕西省、河南省 、浙江省等地,以下为详细信息(数据不包括港澳台地区):高风险地区:具体地区名单会随疫情形势动态调整 ,可通过权威渠道实时查询。高风险地区通常意味着当地疫情较为严重,传播风险高,会采取更为严格的防控措施 ,如封控管理、全员核酸检测等。

全国中高风险地区名单持续更新如下:截至2022年6月21日 ,全国有高风险地区11个,中风险地区38个如下 。

自2022年1月11日18时起,天津新增3个高风险地区和5个中风险地区 ,具体调整情况如下:高风险地区 津南区辛庄镇林锦花园 津南区辛庄镇林绣花园 津南区咸水沽镇丰达园以上3个区域因疫情形势严峻被划定为高风险地区,需严格落实封控措施,包括人员足不出户、服务上门等。

查询流程:进入查询页面后 ,系统默认展示全国中高风险地区总数及分布地图,点击具体省份可查看详细名单,支持按地区筛选和关键词搜索。功能特点:数据细化:除风险等级外 ,还提供各地区防控政策 、隔离要求等延伸信息 。实时更新:名单与国家卫健委同步,每24小时至少更新一次,紧急情况加更。

通州区中仓街道新华园社区:近14天无报告本土确诊病例 ,即日起由中风险地区降为低风险地区。调整后全市风险地区总数:截至近来,全市共有高风险地区14个,中风险地区29个 。

全国疫情重点地区名单

〖壹〗 、例如 ,疫情初期湖北全省因疫情严重被整体列为重点疫区;同时 ,全国范围内确诊病例超过100人的27个城市也属于此类,包括浙江省温州市、台州市、杭州市 、宁波市,河南省信阳市、驻马店市 ,安徽省合肥市、阜阳市,江西省南昌市等。这些地区因病例集中 、传播风险高,需采取更严格的防控措施。

〖贰〗、例如 ,疫情早期湖北全省及全国确诊病例超过100人的27个市被列为重点疫区,具体包括浙江省温州市、台州市 、杭州市、宁波市,河南省信阳市、驻马店市 ,安徽省合肥市 、阜阳市,江西省南昌市等 。这类地区因疫情传播风险较高,需采取严格管控措施 。

〖叁〗、高风险地区新疆维吾尔自治区喀什地区疏附县站敏乡 新疆维吾尔自治区人民政府新闻办公室举行第四场喀什地区疏附县新冠肺炎疫情和疫情防控工作新闻发布会通报相关情况。发布会上 ,喀什地区行署副秘书长艾赛提·吾拉音木通报,这次疏附县疫情与疏附县站敏乡三村的一家工厂关联度较高。

〖肆〗、答案:重点疫区主要包括湖北 、广东 、黑龙江等省份 。详细解释: 重点疫区的定义与划分:重点疫区指的是新型冠状病毒疫情较为严重的地区,通常以某一省份为主要疫源地。具体的划分是基于疫情的感染人数、传播范围、医疗资源等多方面的因素综合考量得出的。

〖伍〗 、途径三:本地宝全国疫情中高风险地区名单查询器通过本地宝官方网站或相关专题页面进入查询系统 ,该工具由编辑团队实时维护 ,风险地区调整时会第一时间更新专题内容 。

发表评论