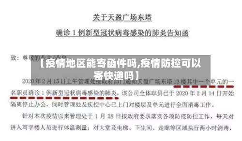
【疫情地区能寄函件吗,疫情防控可以寄快递吗】
收取世界快递会不会感染新冠?教你几招规避风险
收取世界快递感染新冠的风险很小,但可以采取一些措施进一步规避风险。以下是规避风险的建议:了解消毒流程:世界邮件快件到达国内后 ,会经历至少四步消毒程序,确保消毒的全面性 。因此,收到包裹时 ,其表面存在活病毒的可能性极低。

疫情期间收取快递总体安全,病毒通过快递传染的风险有限,但需做好必要防护措施。具体如下:新冠病毒传播途径与特性新冠病毒主要通过呼吸道飞沫传播 ,接触传播的可能性较低 。病毒离开人体后活性随时间下降,在两小时后活性明显降低。

香港大学生物医学教授金冬雁指出,接收世界包裹的感染风险其实很小 ,即便因此感染,这种形式的传播造成的风险不是很大。由于接触到的病毒量很低,一般只会造成轻微症状,或者无症状;并且不太可能造成聚集性感染 。专家还强调 ,虽然消毒剂对新冠病毒总体上是有效的,但不能完全消除病毒核酸。

收取快递时存在新冠病毒感染风险,但通过有效消毒和防护措施可显著降低风险。奥密克戎变异株在光滑物体表面(如快递包装)的带毒留存时间较长 ,实验室研究显示其可在玻璃 、塑料、不锈钢等表面存活7天甚至更久,而原始毒株通常在2-4天内失去传播能力 。

疫情期间不能正常履行合同怎么办?
企业应根据疫情对合同履行不能的影响程度,选取延期履行、部分履行 、不履行或解除合同。如不可抗力只导致一时不能履行的 ,应选取延迟履行;只对部分合同义务履行产生影响的,应选取部分履行;只有当不可抗力的影响程度达到合同目的不能实现时才能解除合同。
合同不能履行时的免责主张方式合同目的无法实现时的解除与免责若疫情导致合同目的无法实现,企业可主张解除合同 ,并根据不可抗力的影响要求部分或全部免责。
协商解决:与对方协商终止合同履行或变更履行条件,协商不成的,双方可通过诉讼或仲裁方式解决 。附证明材料:在《终止合同履行协商函》等书面函件中附上企业经营受疫情影响的相关证明。
律师办案日记之八十一
〖壹〗、仲裁裁决生效与否需通过确认劳务公司是否在上诉期内提起诉讼来判断 ,近来因查询渠道受限未能明确结果,建议通过正式书面函件、现场查询或委托律师调查令等方式进一步核实。
〖贰〗 、朱立佳律师分析:二审逻辑符合行政处罚的“过错推定”原则朱律师指出,行政处罚需遵循“过错推定 ”原则,即行政机关需证明相对人存在违法行为及主观过错 。本案中:赵先生无过激行为:若上访过程平和(如按程序登记、未喧哗、未阻拦办公) ,则不构成扰乱秩序。行政机关未排除此类可能性,处罚缺乏依据。
〖叁〗 、明确附条件不起诉的适用条件根据《比较高人民检察院关于印发未成年人刑事检察工作指引(试行)的通知》第一百八十一条,需同时满足以下条件:年龄条件:犯罪时未满十八周岁(诉讼时已成年亦可适用) 。
〖肆〗、面对肖先生的坚决态度 ,段女士在慎重考虑后,决定寻求专业法律帮助,于是找到了家理律师事务所。律师办案经过 陈硕律师和付亚琳律师在接受委托后 ,首先与段女士进行了深入的沟通,了解了双方婚姻的具体情况和段女士的诉求。
〖伍〗、律师经典格言92句做律师是个良心活 。屡战屡败,屡败屡战。没有耕耘 ,没有收获。你可以从每个人身上学到东西 。律师之门,是神圣之门,是正义之门。法律是人民意志的自由而庄严的表现。
〖陆〗、刑法第八十一条是对假释的相关规定。《中华人民共和国刑法》第八十一条 被判处有期徒刑的犯罪分子 ,执行原判刑期二分之一以上,被判处无期徒刑的犯罪分子,实际执行十年以上,如果认真遵守监规 ,接受教育改造,确有悔改表现,假释后不致再危害社会的 ,可以假释 。
疫情对出口贸易的影响有哪些?
〖壹〗 、全球疫情反复可能导致需求波动,例如2020年底欧洲二次封锁对出口造成冲击。中美贸易战长期化风险:拜登政府延续对华关税政策,技术封锁(如半导体)可能影响高端制造出口。长期机遇 产业升级:中国出口结构从劳动密集型向高技术产品转型 ,2020年前3季度机电产品出口占比达53% 。
〖贰〗、供应链中断风险:疫情导致部分国家生产停滞、港口关闭或物流延迟,可能引发原材料短缺 、交货期延长等问题。例如,东南亚工厂停工可能影响中国企业的中间品进口 ,进而拖延成品出口。贸易壁垒增加:部分国家为保障本土供应,可能出台临时性关税调整、进口配额或认证要求 。
〖叁〗、出口管制与限制方面,各国在疫情初期对口罩 、呼吸机等防疫物资实行出口管制 ,加剧全球物资短缺。非关税壁垒增加,各国在卫生检疫、技术标准等方面设置更严苛门槛,变相限制进口。
大连市医保局:疫情期间,办事“不见面”!
大连市医保局在疫情期间推出多项医保业务“不见面 ”办理方式,具体如下:生育津贴申报等个人常规业务办理途径:通过“大连市医保局”微信公众号“掌上”服务大厅查询和办理 。高频事项:医保账户查询、缴费记录查询 、医保关系转入和转出、生育津贴申报、慢病检诊认定标准 、慢病信息查询等。
大连线下大厅办理灵活就业医保暂停 ,通常当时就能办好。根据大连市医保政策,灵活就业人员暂停医保参保的线下办理流程较为便捷,具体说明如下:办理时效与流程大连市医保政策明确 ,灵活就业人员暂停医保参保时,可携带身份证或社保卡前往市(区)、市民中心医保经办窗口直接办理 。
扫码关注公众号扫码关注“大连市医保局 ”微信公众号。进入服务大厅点击“我要办”进入公众号,点击左下方“服务大厅” ,之后点击“我要办 ”。医保转入、转出操作点击右下方“医保关系转入”或“医保关系转出”,按照提示操作。
发表评论