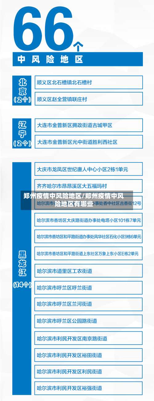
郑州疫情中风险地区/郑州疫情中风险地区有哪些
被国务院点名批评的郑州到底“封了没 ”?
〖壹〗、郑州并未全面“封城”,但存在随意扩大封控(静默)范围的情况 ,因此被国务院点名批评 。郑州官方曾辟谣“封城”:郑州市委宣传部副部长石大东在郑州市新冠肺炎疫情防控指挥部新闻发布会上公开表示,郑州“封城”是谣言,所谓的管控措施只是针对境内的中高风险地区准备的,号召郑州居民不要过度恐慌。

〖贰〗 、随意静默不可取 ,合理行政是保障群众权益、提升政府公信力的关键。近日河南郑州因随意静默封城代替科学管控被国家卫生健康委点名通报,这一事件深刻反映出地方政府在疫情防控中必须坚守合理行政原则,避免权力滥用 ,切实维护群众合法权益。
〖叁〗、事件背景与核心争议郑州因疫情防控不力(如随意扩大限制出行范围、以静默封城代替管控)被国务院两次点名批评,官方已公开致歉 。
〖肆〗 、郑州城市职业学院和郑州澍青医学高等专科学校因普通话考试违规收费被国务院点名批评,具体情况如下:违规事实郑州城市职业学院:违规收费标准:80元/人次 ,远超河南省规定的全日制在校学生20元/人次标准。违规行为:2021年10月10日—20日,向128名考生收取测试费用共计10240元,超收7680元。
关于进一步加强返牟人员管理的通告(2022年10号)
〖壹〗、有四川省成都市、湖北省武汉市等国内疫情中高风险地区所在设区市或有本土阳性感染者报告设区市旅居史的来扬返扬人员 ,应在抵扬1两小时内尽快向所在社区和单位报告 。
〖贰〗 、关于进一步加强来邯返邯人员管理的通告 当前,疫情防控形势严峻、压力巨大。为严防疫情输入风险,切实保障人民群众生命安全和身体健康 ,现将有关来邯返邯事项通告如下:核酸检测要求 所有来邯返邯人员:须持48小时内核酸检测阴性证明。
〖叁〗、当前,疫情形势较为复杂,为坚定不移贯彻落实“外防输入 、内防反弹 ”总策略和“动态清零”总方针,严防疫情输入传播风险 ,切实保障广大市民群众身体健康,结合工作实际,现就进一步加强来绵人员健康管理相关事项通告如下 。提前关注政策。

郑州调整部分区域风险等级及进一步加强疫情防控工作的通告(2022年8号...
风险等级调整自2022年1月7日起 ,将中原区中原西路街道万达社区中原万达小区东院划定为中风险地区,其他地区风险等级不变。区域分类管理措施 高新区 封控区:石佛街道育林社区五龙新城香榭园小区,实行“区域封闭、足不出户、服务上门”管理 。
截止2022年10月04日21时 ,郑州暂无高中低风险地区,全域都是常态化防控区域。
保障特种车辆及民生工作人员通行顺畅。解除标准:区域内封控区 、管控区全部解封解控;常态化防控措施落实到位 。注意事项动态调整:风险区域划分可能随疫情变化频繁调整,需以官方最新通告为准。政策差异:不同区县可能结合实际情况细化措施 ,建议通过“郑州本地宝 ”或社区通知确认具体要求。
022年郑州惠济区并未封闭。具体说明如下:区域管控状态:截至相关时间点,惠济区既不存在中高风险区域,也未划定封控区、管控区或防控区 ,整体处于常态化防控状态 。
主城区除封管控区域外地区解封情况根据郑州市2022年疫情防控73号通告规定,主城区暂定“足不出区、严禁聚集”措施的时间为5月4日0时至5月10日24时。
其他动态因素:如区域人口流动 、物资供应保障等可能影响疫情传播的风险点。解封流程与权威依据所有风险等级调整和封控管理解除,均需由市疫情防控指挥部办公室根据上述综合研判结果发布通告 。未发布通告前,即使满足14天无新增条件 ,区域仍可能维持现有管控措施。
发表评论