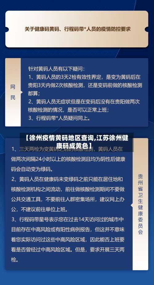
【徐州疫情黄码地区查询,江苏徐州健康码成黄色】
铜山区关于开展全员核酸检测的通告铜山区核酸检测点
〖壹〗、铜山区关于开展全员核酸检测的通告广大居民朋友:当前疫情形势严峻复杂,为切实保障您的身体健康和生命安全 ,根据市疫情防控指挥部统一部署,我区将开展新一轮全员核酸检测,现将有关工作安排和注意事项通告如下:检测时间:2022年4月8日早上6:00开始。

〖贰〗 、决定在我区范围开展全员核酸检测预约登记演练 。现将有关事项通知如下:演练时间2022年1月11日18时至1月13日18时。人员范围演练时段内在铜山区全体人员。相关要求区疫情防控指挥部新闻宣传组通过铜山发布、广播电台、报纸 、各种政府公众号等媒体平台发布铜山区全员核酸检测预约登记演练公告 。

〖叁〗、月2日徐州交控公交集团迅速集结166台流动核酸采样公交车执行防疫保障任务 ,为六个区核酸检测点提供支持。响应迅速,预案启动及时7月2日,徐州市新冠肺炎疫情联防联控指挥部发布《徐州市关于开展部分区域核酸检测的通告》(2022年第65号)。

〖肆〗、徐州市公安局铜山分局单集派出所所长王进的日程表如下:4月2日:接到单集镇将开展第一轮全员核酸检测的通知后 ,迅速召集全体民警 、辅警部署大量工作 。
徐州黄码怎么变绿
〖壹〗、进入公众号页面:打开微信,进入相关公众号页面,点击“健康宝/风险 ”选项。进入健康宝页面:在健康宝/风险页面中,选取“徐州健康宝”入口。申请转码:在徐州健康宝页面中 ,点击“黄码怎么转绿码”功能,系统将展示转码条件及操作指引。
〖贰〗、徐州黄码变绿码,可通过微信“徐州本地宝 ”公众号进行申请 ,具体操作步骤如下:准备工具:确保手机为智能设备(如小米10等),系统版本符合要求(如MIUI12),并安装微信(版本0.2及以上) 。进入公众号:打开手机微信 ,点击右上角放大镜图标,输入“徐州本地宝”,选取下方公众号进入。
〖叁〗、对于因未参加核酸检测变为黄码的人员 ,按要求参加全程核酸检测且核酸检测结果为阴性的,将自动转为绿码。
徐州系统问题变成黄码找谁
徐州黄码变绿码,可通过微信“徐州本地宝”公众号进行申请 ,具体操作步骤如下:准备工具:确保手机为智能设备(如小米10等),系统版本符合要求(如MIUI12),并安装微信(版本0.2及以上) 。进入公众号:打开手机微信,点击右上角放大镜图标 ,输入“徐州本地宝 ”,选取下方公众号进入。
对于因未参加核酸检测变为黄码的人员,按要求参加全程核酸检测且核酸检测结果为阴性的 ,将自动转为绿码。
徐州黄码人员可通过徐州健康宝平台的“黄码怎么转绿码”功能,按指引完成转码申请,具体操作步骤如下:进入公众号页面:打开微信 ,进入相关公众号页面,点击“健康宝/风险”选项 。进入健康宝页面:在健康宝/风险页面中,选取“徐州健康宝”入口。
在疫情防控期间 ,彭城码可以被看作是线上版的交通信号灯,红灯停 、绿灯行、黄灯等一等,以此类推 ,黄色则表示需要等待进一步的健康评估。红色“彭城码 ”对应的是需要前往指定医疗机构接受治疗的人群 。他们可能正在接受医学观察或者治疗,需要特别的医疗关注。
停发徐州至连云港、睢宁客运班线。 『4』睢宁县各客运站场设立进站查验点,对无48小时内核酸检测阴性证明的,一律劝返 。健康码为黄码 、红码的 ,由县卫健防疫部门按照规定采取相应健康管理措施 。
按现行政策,外省市来徐需要持48小时核酸检测阴性证明州本市县区来徐不需要持相关证明。

发表评论